***Pour revenir à la page d’accueil** ICI
Un pré-ampli à lampe alimenté sous 12V (ou même 9V) cela semble être une plaisanterie, non ?

Il fallait le voir pour le croire c’est donc ce
qui a été
fait et voici le résultat de ce montage réalisé par Joseph Lemoine.
Dieu sait si j’avais des préjugés négatifs sur les lampes mais je dois reconnaitre que sa dynamique est excellente, remarquable même.
Des écouteurs bon marché sonnent comme des
écouteurs plus haut de gamme.
Comme quoi il ne faut jamais jurer de rien…
Détails sur le site du
Club
Scientifique et Radioamateur
de Rueil-Malmaison
(F6KFA)
Electronique,
Robotique, Transmissions Radio, Sciences & Techniques,
Espace…
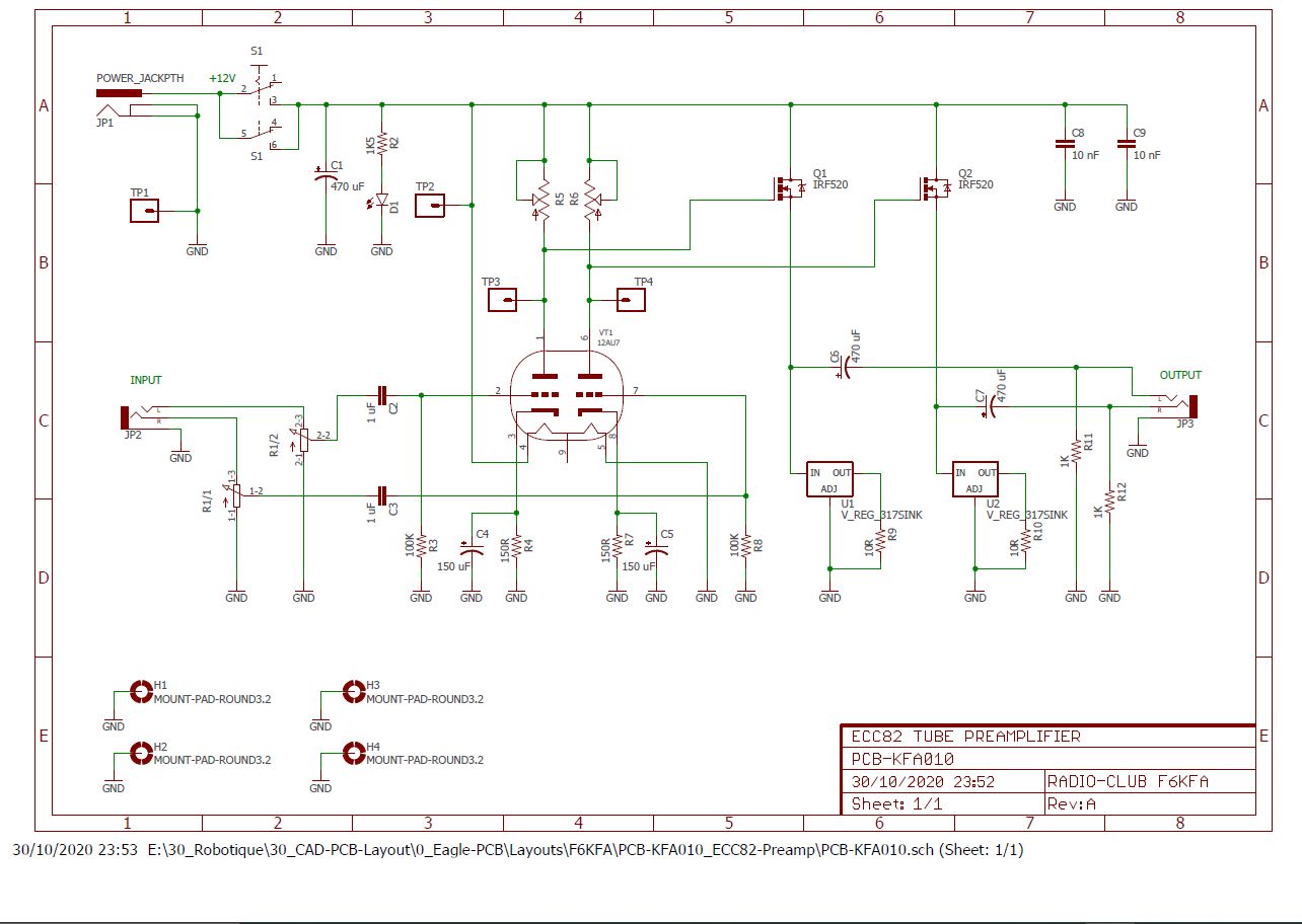
**********************************************Schéma*********************************************************

Toute
double triode telle que Ecc 82, Ecc 83, 12AU 7… est éligible.
Elle
est testée lors de l’ajustement de son courant de plaque.
